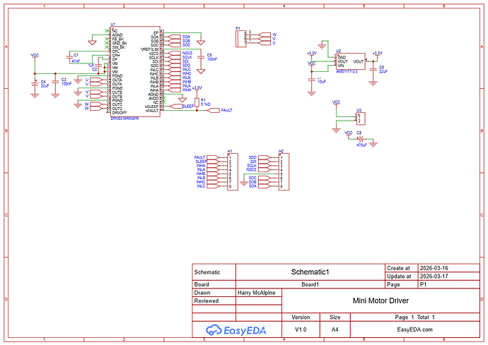
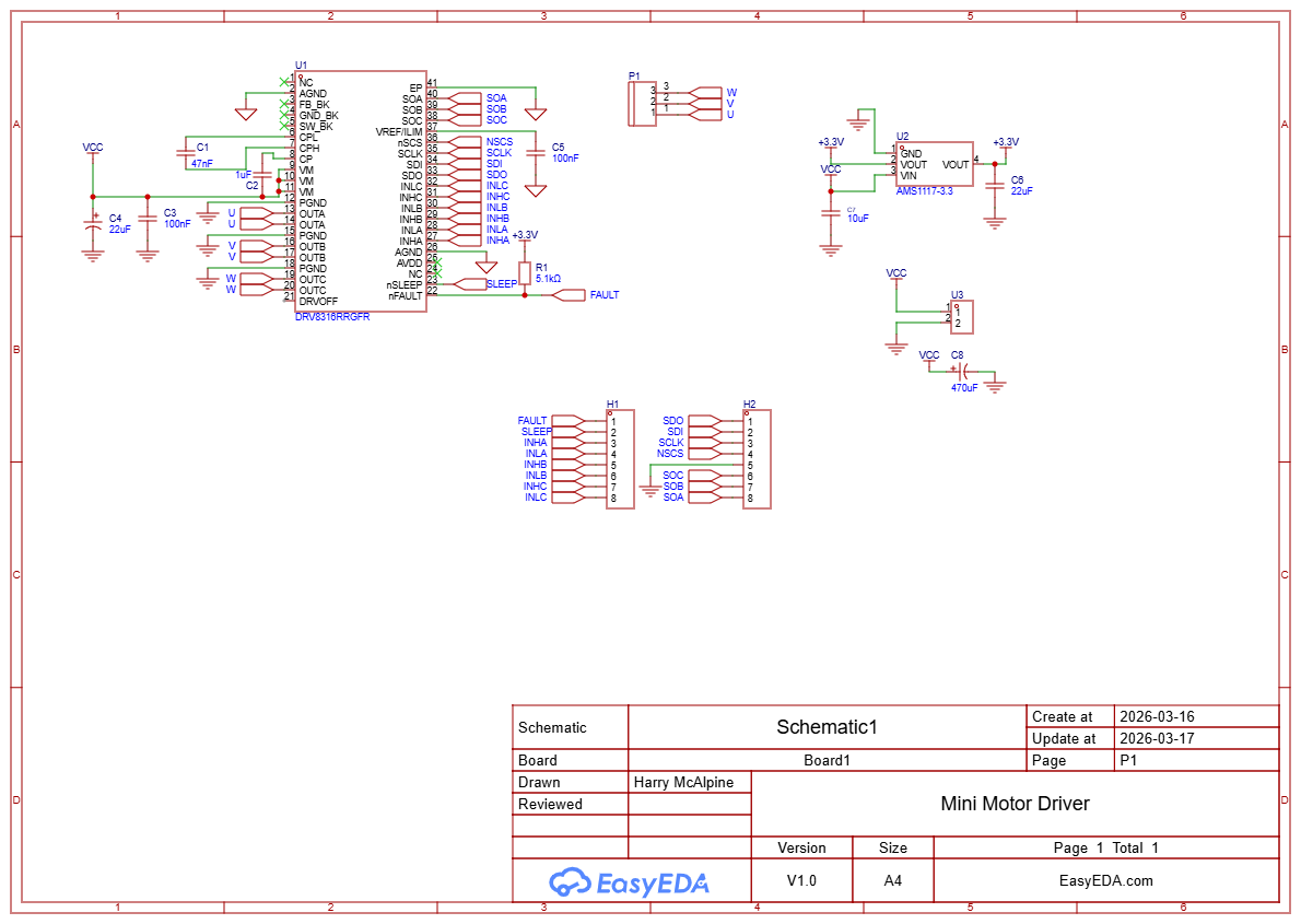
This is a basic DRV8316 breakout board. I am not using the onboard 3.3V regulator as want more current so using an AMS1117. Not much else notable just want to check for any mistakes. I have connected the AGND and PGND under the thermal pad of the chip with vias and a copper pour.


