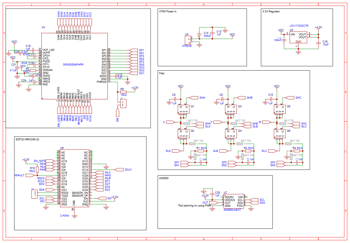
Hi everyone, I am quite new to simpleFOC and motor control theory in general but have put together a schematic based on the DRV8305, NTMFS5C612NL fets and ESP32-WROOM-32. Using an AS5600 for position and low side current sensing on the DRV8305 (which I believe this ESP32 supports). Are there any blatant issues with this schematic? And if so what can I do to rectify/improve them?
