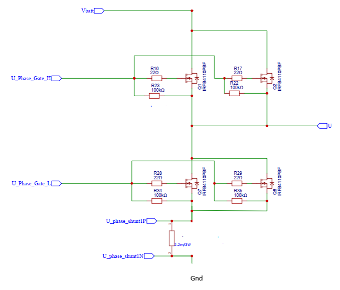
I have a very generic question does gate resistance improve the RPM of a motor, i am falling short of around 300 rpm. The boot capacitor change has improved the RPM by 200 (from 1uF to 4.7uF) but still short of 300. At present the gate resistance is 22Ohm for each Mosfet (2 mosfets for upper side and 2 mosfets for lower side), i plan to change to 15 ohm each, the idea is it will improve the rise and fall times. The competitor product achieves around 3300 RPM at 52V and i get around 2700 they are fine even if i get 3K. I am sorry that i am asking without sharing any of the hardware and software details, but from your experience if you can point out something, it will be helpful.
One other dumb question, i see in this forum people measuring the propagation delay, dead time, rise time etc, i have never done these measurements, how critical are they, i am only verifying if the motor is running or not and the phase currents are sinusoidal or not. 
Just to add few details of the motor

Few questions i have is 48V is the rated voltage of the motor, but if you apply FOC you can only get Sqrt(3)/2 = 0.866*48V = 41.5V, there is over modulation which i applied i am not sure how much voltage will be applied to the motor. Is there any method i can know the voltage i am applying to the motor using oscilloscope? I have been trying to get the answer for measuring the bus voltage but i am not able to find an answer.
What is the electrical RPM and your main loop update frequency? My guess is the applied voltage angle is lagging slightly behind the ideal. I once tried adding compensation for that by measuring the time between sensor sampling and the call to setPwm and extrapolating the position from velocity. It worked, but caused buzzing at zero speed due to random noise.
For a quick test, try field weakening to see how high speed you can achieve, and whether loop rate or torque falloff becomes the limiting factor. I made a simple wrapper class that adds some phase advance proportional to the applied voltage Arduino-FOC-drivers/src/encoders/FieldWeakening at dev · dekutree64/Arduino-FOC-drivers · GitHub
As for your question about voltage, usually the limiting factor is when the rotor explodes from centrifugal force (assuming it’s well balanced so it doesn’t impact the stator first), and motor voltage ratings are usually a small fraction of that. They’re more of a ballpark value to get optimum efficiency, so whether they mean 48V power supply or some interpretation of 48V in the 3-phase coordinate system, I wouldn’t worry if you need to go higher to get the speed you want.
1 Like
Thank you for reply, it is 5 pole pair motor and the electrical RPM from 120*f/p it is 250Hz. The switching frequency is 15KHz. I will try field weakening but the main concern is if it can provide the necessary torque, but i will give it a try.
I tried flux weakening, i got 100 RPM additional but in between there are some phase current spikes so i am not sure if i can go with flux weakening.