Custom IGBT driver board for simplefoc question ❓

I’m planning to build a custom driver board about 50-60v and max 20a and want to use this IGBT https://www.mouser.de/datasheet/2/308/1/FNB43060T2_D-2313697.pdf.

My first use for this is to drive a hoverboard motor in torque/voltage control mode. The Motor only does a quarter of a rotation because it going to be in a direct drive force feedback joystick.

My plan is to pretty much use the reference typical application electrical design and for a MCU I thought about an esp 32 and an as5047 in spi mode as an absolute encoder. The torque setpoint information would be sent over uart and comes from an Arduino Leonardo.

It would be great if some more knowledgeable people on here could look over the IGBT datasheet and tell me if I missed something dealbreaking.
Only thing I saw is that the max pwm frequency is only 20khz but I think that should be fine.

Also if anybody has some alternatives like an other IGBT or a better suited MCU, I’m open for alternatives.

Thanks for the help.

1 Like

The ESP32 and the sensor will work well for you, pretty sure of that.

The IGBTs, I defer to someone more knowledgable on this topic… really looking forward to finding out though!

May I suggest you get the as5047P, it’s automotive grade and reads up to 28krpm, and I’ve tested it with simplefoc. YMMV of course. These aren’t exactly cheap.

https://ams.com/documents/20143/36005/AS5047P_DS000324_2-00.pdf/a7d44138-51f1-2f6e-c8b6-2577b369ace8

If you go for this sensor, and would like to test it out, here is a slightly more chip-specific driver for it too: Arduino-FOC-drivers/src/encoders/as5047 at master · simplefoc/Arduino-FOC-drivers · GitHub

Works for 5047D or 5047P variants.

With this driver you can read the magnitude and diagnostic registers, which is very helpful in determining if you’ve positioned your magnet correctly.

At the moment I have some 5047u but I wanted to get 5047p on my next order anyway

The registers are a bit different on the U variant, so that driver isn’t right :frowning:

I haven’t been able to source the AS5047U, only the 5147U… but I think those two have the same register setup, so its on my list and a custom driver will appear in the next few weeks :slight_smile:

That would be great if the 5047u/5147u is supported

Hi again,

I will follow you and try first with the cheap AS5600 :slight_smile:

And will do it with ESP32 as well !

When attachnig the encoder to the hoverboard motor we shoud have several rotations of the magnet for one full rotation of the motor hub. So the cheap encoder should be enough (or do I miss something) ?

JP

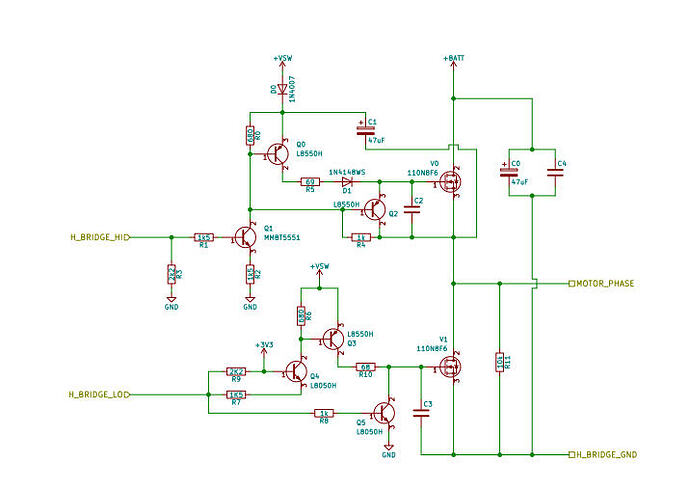
Regarding the driver I wonder if reusing the hoverboard circuitry wouldn’t be an option ?

Here is the full schematics : File:Hoverboard schematic full reverse.pdf - ivc wiki

the pinout seems quite simple… (pages 1 and 2)!

Just reporting back the IGBT seams to work great so far with simplefoc.

1 Like